近年来,许多保险公司推出基于驾驶行为的保险(Usage Based Insurance,简称“UBI”)作为用户理赔率及保险费用的判断依据。在现在广泛流行的UBI的估价模型中,保险公司通过车载诊断系统或行车应用APP 来记录每台车的车载数据,来监测司机的驾驶行为,为其行车风险进行打分,进而将该风险系数输入下一步精算定价模型,不过这种估价模型忽略了将司机驾驶行为习惯结合实际道路环境下司机对不同情况反应处理进行风险评估考量。在这一点上,将更注重对驾驶实时环境的数据监测的ADAS技术应用到传统保险行业的解决方案为后UBI时代人工智能和ADAS技术为汽车保险带开了跨界新局面。本文将介绍欧美相对成熟的UBI产品及我国正在起步阶段的UBI尝试,覆盖基于传统基于车载数据的UBI以及利用ADAS的UBI。
一、UBI车险市场现状简述
目前UBI 用户主要集中在欧美国家。统计数据门户Statista的数据显示全球车辆UBI市场预计将在2027年达到1050亿美元的规模。而2018年这一指标只是150亿美元。而市场调查公司Global Market Insights提供了类似的数据,预计2026年全球该市场规模达到1150亿美元。意大利是 UBI 渗透率最高的国家。而从 UBI 保单数量来看,美国年保单量位居全球之首。现阶段中国 UBI 产品市场处于探索期,根据普华永道思略特的预测,若车险费率市场化完全放开,同时伴随着车联网 50% 的新车渗透率预期,保守估计 UBI 的渗透率在 2020 年可以达到 10%-15%,UBI保险面临着 1400 亿元的市场空间。

二、UBI车险中的人工智能技术
边缘计算:在靠近物或数据源头的一侧,采用网络、计算、存储、应用核心能力为一体的开放平台,就近提供最近端服务。其应用程序在边缘侧发起,产生更快的网络服务响应,满足行业在实时业务、应用智能、安全与隐私保护等方面的基本需求。
机器学习:机器学习是一门多学科交叉专业,涵盖概率论知识,统计学知识,近似理论知识。是人工智能的核心,是使计算机具有智能的根本途径。机器学习常见算法包括决策树,支持向量机,随机森林,神经网络等。
广义线性模型:是线性模型的扩展,通过联结函数建立响应变量的数学期望值与线性组合的预测变量之间的关系。其特点是不强行改变数据的自然度量,数据可以具有非线性和非恒定方差结构。是线性模型在研究响应值的非正态分布以及非线性模型简洁直接的线性转化时的一种发展。
计算机视觉:是用摄影机和计算机代替人眼对目标进行识别、跟踪和测量等机器视觉,并进一步做图像处理,用计算机处理成为更适合人眼观察或传送给仪器检测的图像。当作为一个工程学科,计算机视觉寻求基于相关理论与模型来建立包括过程控制在内的计算机视觉系统,可应用于无人驾驶汽车。,查看相应选项。
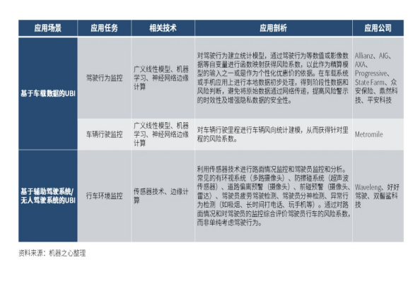
三、人工智能在UBI车险中的应用分布

四、人工智能在UBI车险中的应用案例
Progressive 于 1994 年首度提出 PAYD(payas you drive)保险,之后又陆续推出 autograph、tripsense 等几代 UBI 产品,并于 2009 年正式推出引入驾驶员急刹车次数、夜间行车次数等数据的 UBI 保险产品 Snapshot。其使用H20.ai开源机器学习平台 利用机器学习算法基于从司机客户收集的数据进行预测性定价,实现一人一车一家的定价模式。其远程通信技术(融合了通信和IT技术通过网络实施远程遥控)应用Snapshot已经收集了140亿英里的驾驶数据。
State Farm 于2016年在数据竞赛平台Kaggle发起了一项根据包括司机照片在内的数据集对司机驾驶行为进行打分的竞赛,最终排名第一的成绩达到87%的准确率。该公司已推出In-drive产品,根据司机驾驶行为提供可高达50%的车险费率折扣。同时该公司另有也同为UBI的Hiroad计划。
Metromile 提供正好与行驶里程相匹配的基于使用情况的保险定价策略,即先设定一个每月基础费用,再设定一个每英里的费用率。Metromile通过无线通信车载设备Metromile Pulse——一个可以插进汽车诊断端口的小型电子器件——来搜集行驶数据,其不同点在于它承诺不考虑你的驾驶行为,只考虑你的驾驶距离。
鼎然科技成立于深圳,将成熟的国际UBI精算定价模型与国内车险市场需求相结合,满足国内市场结构优化及监管需求的产品。北美海归精算师带领的精算师团队通过借鉴美国UBI经验,结合国内市场情况和数据,打磨出一套本土化的UBI大数据精算模型,并随着行车数据的不断积累而迭代更新。同时,鼎然科技自主研发为UBI数据采集“路比”系列车载智能设备。
好好驾驶以ADAS 切入 UBI 数据领域,自主研发基于多种传感器融合的“驾驶行为分析系统”,从人、车、路多维度出发,实现了按行程、每日、每月为驾驶员进行打分的功能,能够时时监控驾驶员的驾驶行为,识别潜在的驾驶行为风险,降低车险满期赔付率。公司现拥有人工智能、云计算、驾驶行为评分模型、UBI 指数模型等多项技术,倾力打造国际领先的基于ADAS的UBI汽车大数据公司。
五、人工智能在UBI车险领域的局限性
数据风险:UBI必然要求收集车主驾驶及车辆行驶的各方面的数据,同时可能会伴随着对车辆地理位置的追踪。这带来了非常敏感的安全性和隐私保护方面的考量。在本地进行数据处理的边缘计算是降低数据泄漏风险的一个办法。若需要进行联网数据传输,那么加密或是不可逆操作的数据处理方法则显得非常重要。
模型的非普适性:欧美的UBI模型在中国落地面临着水土不服的问题。概因海内外车主驾驶风格有异、风险因素偏重不同,以及城市中车辆密度所带来的风险系数差别等原因,国外成熟的模型应用在国内的数据上需要进行不少本土化的尝试。
六、人工智能在UBI车险领域的发展趋势
风险侧重差异化:随着自动驾驶技术的发展,驾驶风险侧重将从司机转向汽车制造厂商以及设计智能技术的公司。
产业链数据完整化:如今互联网大厂拥有数据和模型,专业数据公司未必能获得市场规模和信任,保险公司体量巨大并不十分在乎车险的创新。伴随市场接受程度的提升,产业链将逐步成熟,保险领域数据行业将由分散趋向完整。
定价监管智能化:在个性化定价起步阶段市场出现各种随意修改或变相修改条款、费率水平的现象。但过于严厉的监管可能会限制车险产品的创新。而伴随保监机构同样在采用智能化技术,其监管条例的制定也将更加灵活和智能化。