ChatGPT的横空出世彻底带火了“大模型”概念。英伟达CEO黄仁勋称,所有应用都值得用大模型重做一次;陆奇在最近的分享活动中也指出,我们现在正处于一个新拐点,即“模型无处不在”,这个拐点是大模型技术推动的,模型的产能比信息时代更强大。据不完全统计,ChatGPT发布以来,中国企业至少已经发布了79个基础大模型。
保险行业因为具备AI大模型落地的商业化场景和基础,以及依托数据的行业壁垒,成为了垂直领域AI大模型后续发展的主要方向之一。海外的一些保险机构已经在加速推进AI大模型的布局,比如保险科技公司Simplifai推出了号称是全球首个全球首个用于保险的AIGC工具“Insurance GPT”。
正在经历“千模大战”的中国市场也不甘落后,正在抓紧加速推进保险科技AI大模型的迭代升级。近日,一些科技企业先后发布了保险科技领域的大模型,还有一些保险公司的大模型规划也提上了日程,引起了业内的关注。

万国通识大模型:
落地智能医疗审核和小额快赔
6月26日,中科万国正式发布保险涉医垂直领域的大语言模型“万国通识”以及应用产品”SV-CHATIMK”。
中科万国主要聚焦保险行业理赔、风控、医疗、健康、司法等领域,通过智审、智控、智检、探视、鉴定6大产品,让保险公司涉医理赔更公平、简单、快捷。而根据中科万国透露,该公司拥有覆盖全国300多个地级市的医保知识库、医保政策知识库、10万种以上的药品知识库、40万种以上的耗材知识库、5万种以上的诊疗知识库、以及数百种疾病的诊疗路径知识库。基于长期积累的相关数据和自有知识库,万国通识大模型解决了在特定行业落地不佳的问题,同时具备了在保险涉医方面基础语义理解,命名实体识别、知识和对话等多个能力。
目前万国通识大模型成功落地智能医疗审核和小额快赔,其中最大的一个作用就是在票据识别过程中提高了药品和费用归集处理的准确率,同时还包括信息修整、辅助药品和费用归集处理等多个功能。

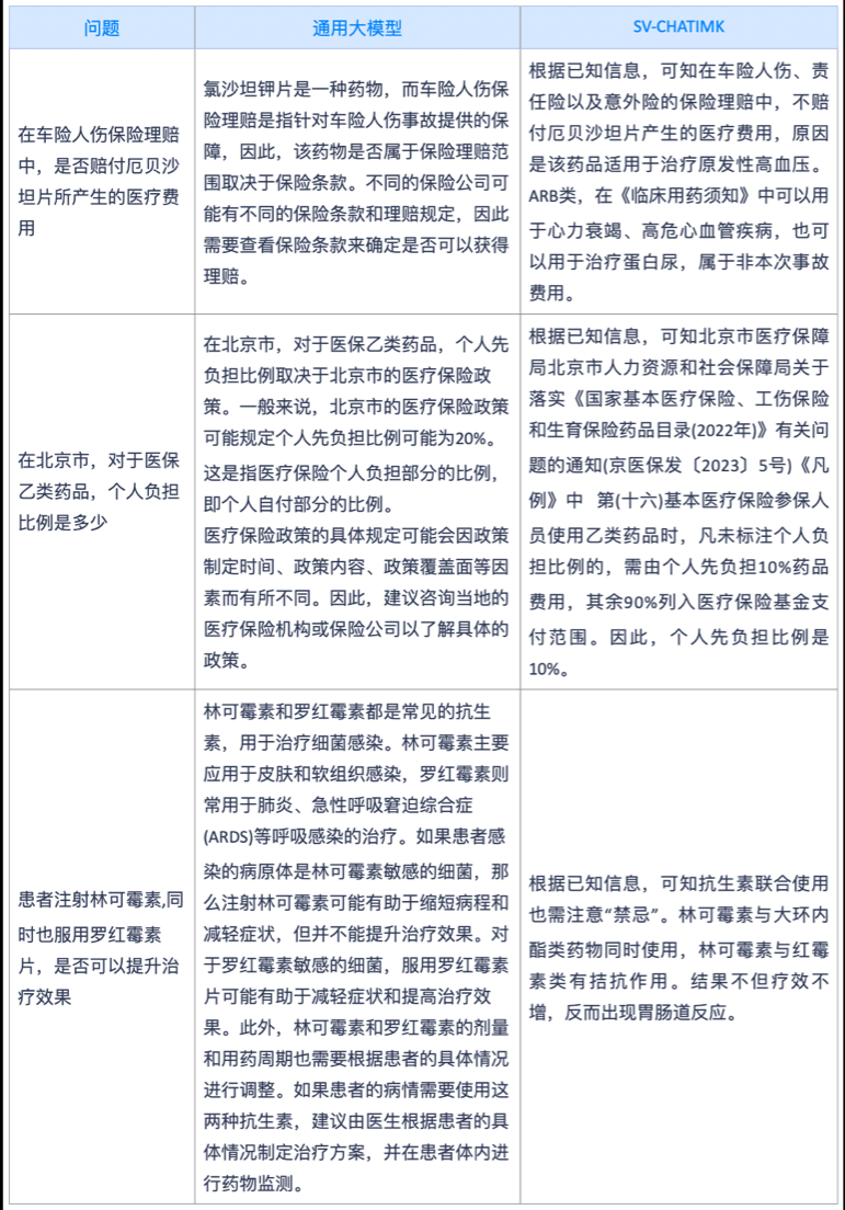
通用大模型与SV-CHATIMK的对比
根据上图SV-CHATIMK与通用大模型在保险涉医方面的相同问题下的多轮回答对比,我们可以发现SV-CHATIMK无论是在专业性、精准性、简洁性、总结性等多个方面都有很大的提高。
中科万国还将进一步升级SV-CHATIMK能力,主要面向B端企业和C端的个人客户。在B端,结合数字人技术,打造销售、理赔、客服等岗位的数字员工。在C端,通过承载的医学知识、会话能力,结合相关政策为大众的医药学知识搜索提供帮助,同时围绕保险和涉医领域挖掘更多的场景。

新致软件发布新致新知平台,
打通与客户合作的最后一公里
6月29日,新致软件发布“New touch AI心知未来”人工智能产品。
随着人工智能进入到大模型时代,客户需要的是贴近场景,同时非常精准的行业模型,因此新致软件在保险、医疗等多个领域积累大量数据,形成了一个知识图谱,而新致软件的团队在做知识图谱的过程中,发现现有的应用系统在对接ChatGPT等应用程序时不能马上产生使用效果,于是新致软件把新知平台的系统底层和大模型对接,从而可以进行不断的调优,产生更好的效果。

知识图谱调整
具体来看,新致新知平台的定位是一个全方位人工智能能力连接平台,具体来讲就是基于整个外部环境的变化去帮助企业客户触达需求和解决痛点,从应用开发者的角色去连接终端科技和未来企业的需要,从而参与整个产业生态的变化。
在整个平台的规划方面,新致软件以“3 + 2 + 1 ”作为整体规划,具体指知识库、大模型、机器人等三大技术,智能认知、智能营销两大智能类应用,以及面向整个行业的可泛化的能力。
在三大技术方面,新致软件基于这三项技术打造了完整的商业闭环。首先,底层的知识库提供了工具链的支持,通过工具链可以帮助企业去构建标准的知识结构。其次,接入大模型的能力由传统的标注方式转化为自主学习,从而降低了知识的转化成本。最后在机器人的部分,根据场景帮助企业构建了聊天型机器人、内容型机器人以及知识检索型机器人等等。
在两大智能应用方面,在传统的数据知识检索中流程是十分复杂的,而在新致软件的智能认知场景中,可以通过AI机器人去进行渠道相关数据的解析,以Excel列表的形式进行展现,接着指标分析助手根据表格的数据可以得出分析结果,从而帮助业务人员快速的完成整个数据的整理分析工作。在智能营销场景下的机器人应用中,新致软件分别推出了智能培训机器人,比翼2.0两款产品。
以智能培训机器人为例,传统的培训主要是基于题库的模式,人力成本和维护成本高,而智能培训机器人可以用大语言模型的能力去代替原来培训讲师的部分工作,只需要给到AI机器人一部分原语料。

智能培训机器人进行一对一实战训练
可以发现,智能培训机器人的核心能力就在于它可以通过大语言模型的能力,去实现流畅且自然的多轮对话,根据用户的画像以及相应的销售场景或者是产品要素,去提供有针对性的千人千面的培训的过程。
接着我们来看比翼2.0,这是一款由自然语言驱动的通用智能应用,主要有以下几个优势。第一,能够链接企业自己的数据以及API,在体系外部构建了一个完整的插件系统,任何的传统应用里面现有的API都可以通过这个体系快速的接入到智能助理里面。
第二,有准确的意图识别,在整块的销售支持过程中,设置了25个大的意图分类,其中衍生出接近500个小型意图,测试了接近15000个案例,准确度到95%。
第三,支持多意图和持久记忆,目前来看,比翼2.0的多意图效果是非常好的,基本上符合人类正常的语言习惯。而比翼2.0现在的记忆体系其实是从前面的插件体系里面衍生,把整块信息从收集、处理、总结、推荐,整个流程都已经完整的串联起来。
最后新致软件表明,以上的开放平台和相关技术会在8月投入到部分合作伙伴的使用中,随后进行全量接入,并陆续开放智能客户经营体系等。

国外结合AIGC的案例:
将AIGC嵌入到保险业务的多个环节
根据信息技术研究分析公司Gartner预测,到2025年,AIGC人工智能的全球市场规模将超过1350亿美元,其中银行、金融服务和保险将占该市场的25%。但目前来看,保险行业还在处于摸索AIGC落地的初级阶段,像海外一些保险公司已经开始探索将AIGC嵌入到承保、理赔、审核等多个保险业务流程中,我们接下来看具体的案例。
Simplifai推出全球首个用于保险的生成式人工智能工具
2023年6月,AI解决方案公司Simplifai推出了专门为保险公司定制的人工智能Insurance GPT,具备自动化索赔管理,同时维护了隐私和数据安全,其中的大型语言模型(LLM)是第一个专门针对与保险行业直接相关的信息进行培训的产品。
借助Insurance GPT,保险公司可以增强其端到端的业务流程自动化能力,以更安全、更快速、更简介的方式和客户进行沟通,具体来看Insurance GPT主要有以下三大特点。
适应现有的生态系统:Insurance GPT是基于平台的,可插入Salesforce等第三方服务,以及用于索赔管理的行业平台,从保险公司自身的生态系统中提取信息,以便于实施和管理。
隐私安全保障:insurance GPT涉及到了索赔处理、文档处理、债务催收和客户服务解决方案,因此Simplifai致力于客户的隐私保护,维护对数据的严格控制和监管。
无代码维护:insurance GPT的无代码模型允许保险公司无缝集成到平台,无需技术专业知识,提高了使用效率。
Simplifai也表明,insurance GP平台在未来有可能从根本上改变保险公司的数据处理和索赔流程。
Corvus Insurance将AIGC功能添加到承保平台
Corvus Insurance是一家人工智能驱动的网络风险平台。近日,Corvus Insurance推出了人工智能Corvus Risk Navigator平台,以提高保险公司在工作流程中常规手动任务的自动化程度,包括索赔、数据整理、实时核保等等,这些功能进一步减少了保险公司的工作量,同时提高了报价效率。
具体来看,Corvus Risk Navigator平台使用了大型语言模型(LLM)和自然语言处理(NLP),通过自动化加快了保险公司的各项决策。比如自动化行业验证和自动化应用程序接收,由大型语言模型取代保险公司的手动验证,自动接收应用程序中的数据,然后以核保指导原则的相关信息为基础,从而回答核保人的问题。
同时Corvus表示,将通过人工智能为经纪人、风险资本合作伙伴、投保人创造价值,并为保险公司配备自动化日常任务的技术,实现更快的业务增长。
对比国内和海外的保险AI大模型可以看出,保险行业普遍重视对大模型在核保、理赔、数据收集和分析这类相对标准化环节的应用,相比较而言,国内在应用大模型进行智能培训、智能销售方面的探索更加积极。
除了上文提到的这些科技公司外,还有一些其他科技企业、保险公司也在讨论、规划AIGC、大模型相关的发展问题。
可以预见的是,大模型对于运用AI解决更复杂的专业问题来说打开了一些突破口,不过从此时此刻到最终的成熟落地必然有很长的路要走,需要克服技术、管理、团队意志等多方面的考验。人工智能的这一波迭代究竟能给保险业务带来哪些实质性的进步?哪些企业将成为这波浪潮中的受益者?我们也很期待这些答案的揭晓。